PowerConnect for SAP Solutions
Breadcrumbs

Threads

Data Description

The PowerConnect Java agent is able to extract Java thread execution data SAP system including stack traces. This data can be leveraged for performance monitoring use cases.

Potential Use Cases

This event could be used in the following scenarios:

  • Alert on blocked/stuck threads

  • Code level hotspots

  • Analysing the most resource intensive threads

PowerConnect Administrative Console Configuration

Important: None of the configurations below requires a restart of the PowerConnect agent.

  • Login to the PowerConnect administrative console via the following URL (http://<serverhost>:<port>/powerconnect-java/index.html).

  • Then click on the Overview tab on the left. The screen will look like the screenshot below. Ensure that Threads is checked and click Save.

image-20240317-210344.png

Event

The event will look like this:

image-20240317-211029.png


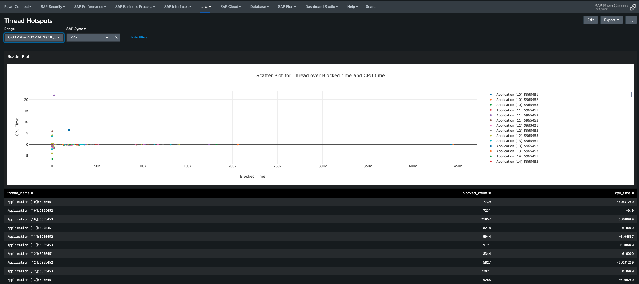
There is an out of the box Splunk Dashboard available in the PowerConnect Splunk app:

  • Open the PowerConnect Splunk app

  • In the navigation bar click Java → JVM → Thread Hotspots

image-20240317-211154.png
  • The dashboard will be displayed

image-20240317-212818.png